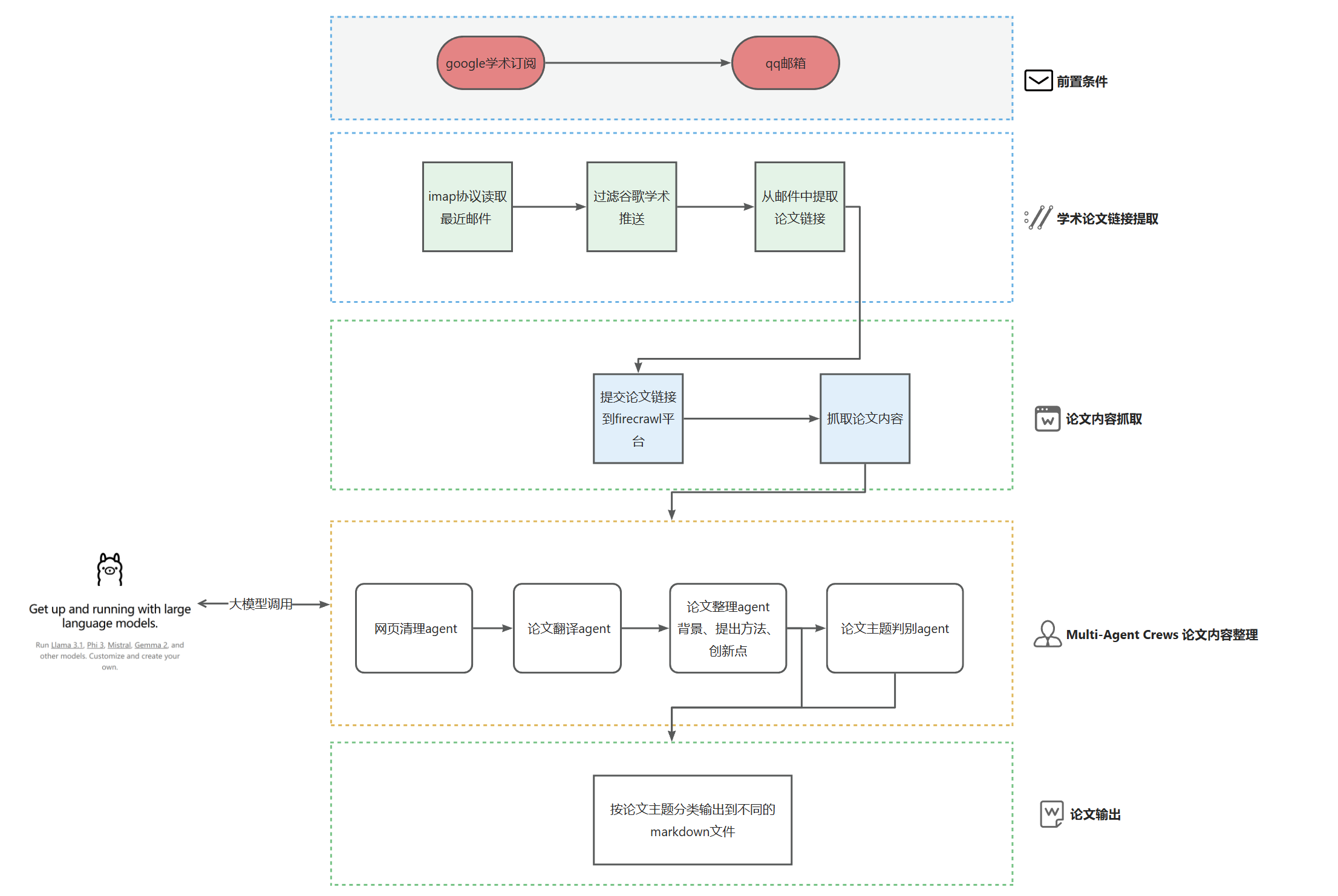
论文摘要器是一款旨在革新学术文献综述流程的智能 AI 代理。该工具建立在自动化订阅、翻译和总结学术论文的核心功能之上,如同一位不知疲倦的研究助理,持续监控新发表的文献,并使其立即可读、易懂。它简化了知识获取和文献追踪这一关键的科研任务,让研究人员能以前所未有的效率,紧跟不同领域的发展动态。
该工具尤其适用于需要进行广泛且持续文献监测的领域,如医学研究、计算生物学和人工智能开发。它直接解决了系统综述方法论中固有的挑战,在这些方法论中,透明、可靠地报告研究发现至关重要。例如,在统计推断和循证医学等领域,论文摘要器可以自动化筛选和总结与特定临床问题相关的论文,为 PRISMA 2020 等框架定义关键条目提供支持,并确保系统综述的认知可靠性和可重用性。
此外,其功能还扩展到处理多语言发表文献的复杂性,这在全球科学界至关重要。通过翻译内容,它帮助研究人员克服语言障碍,防止关键的信息丢失。在计算生物学和生物医学自然语言处理等领域,该工具的摘要功能可以区分临床记录的生成式和抽取式摘要方法,满足与结构化电子健康记录集成时对事实一致性的要求。它还支持持续的文献监测,通过监控关键期刊和学会声明,来保持妇产科等领域的临床方案的与时俱进。论文摘要器确保 AI 代理能够可靠地处理、总结和翻译复杂的科学文本,从而显著加快科学发现和证据合成的步伐。
器械助产:指征、技术与并发症
工具构建参数
| 主要语言 | Python (100.00%) |
| 许可证 | MIT |

